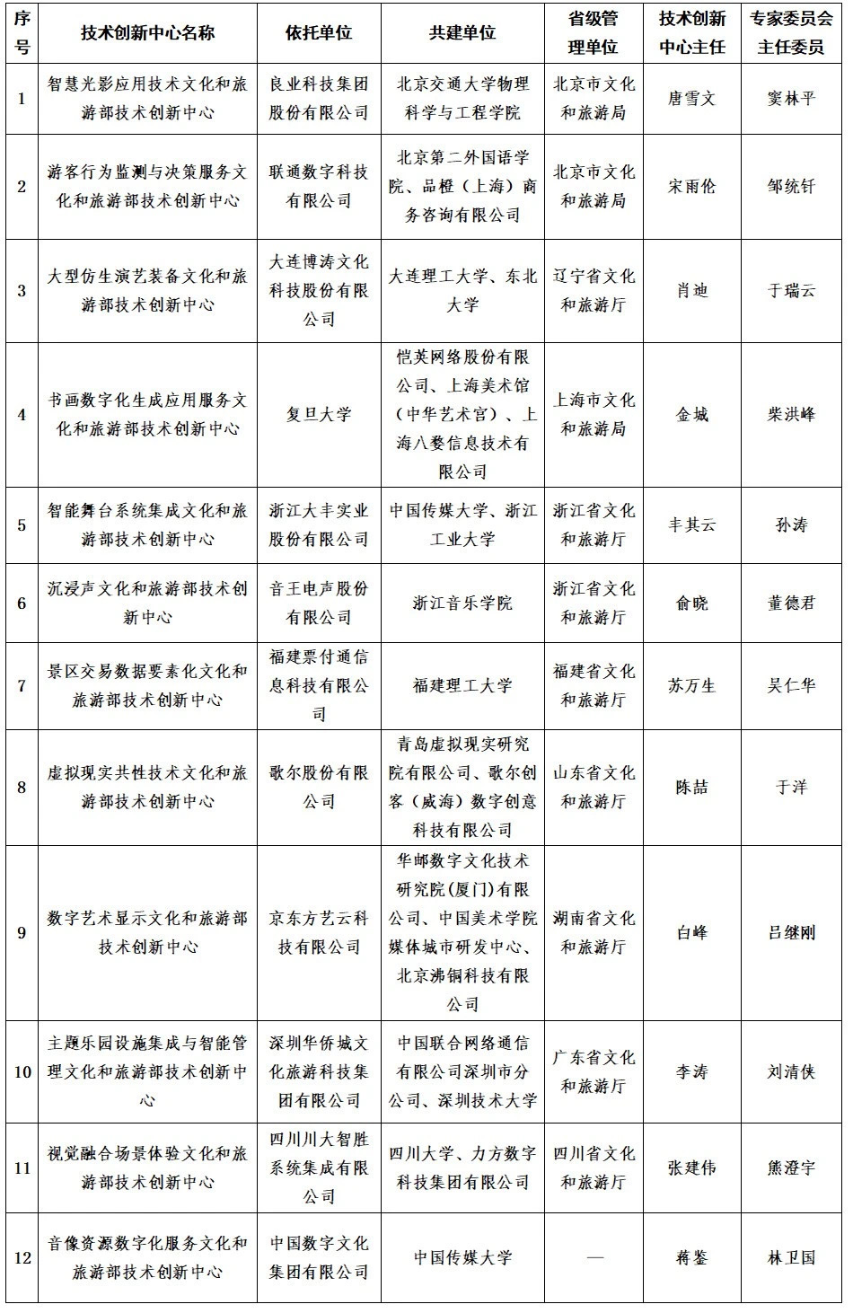
记者8月28日从文化和旅游部获悉,文化和旅游部近日印发通知,明确启动首批12个文化和旅游部技术创新中心建设工作。

名单由文化和旅游部提供。
首批文化和旅游部技术创新中心建设名单主要涉及演艺装备、游乐设施、智慧旅游与景区建设、艺术显示与交互体验、文化数字化与智能化等特色鲜明、应用性强的场景,依托单位既有行业知名企业,又有国内重点高校。建设期不超过1年,建设完成后将按程序组织验收。
据介绍,文化和旅游部技术创新中心建设的主要任务是落实文化和旅游行业科技创新任务部署,立足共性关键技术、前沿引领技术等攻关,以产学研用协同推动科技成果产业化,为各类企业孵化、培育和发展提供技术创新与成果转化服务,着力解决从科技成果到产业应用“最后一公里”的瓶颈问题,提升行业创新能力与产业核心竞争力。(记者 徐壮)

