据国家发展改革委官网消息,为进一步发挥试点的示范带动作用,国家发展改革委会同相关方面在前期有关工作基础上,对深圳综合改革试点的新进展新成效进行深入梳理研究,形成一批典型经验和创新举措,鼓励各地结合实际认真学习借鉴。
国家发展改革委表示,“部署开展深圳综合改革试点两年多来,各项改革举措总体进展顺利,重点领域和关键环节改革成效持续显现,形成了丰富的制度成果和实践成果。其中,一些创新举措已规范形成相关政策规定在全国层面推出,一些典型案例和做法已通过不同方式在面上或具备条件的地区复制推广。”
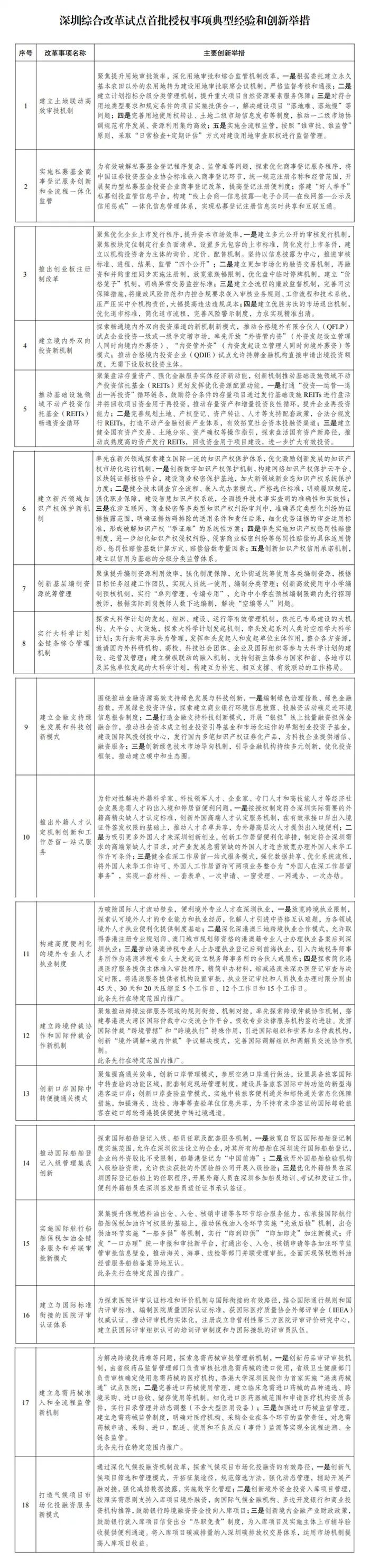
据介绍,本次推广借鉴的典型经验和创新举措共18条,主要包括以下内容。
要素市场化方面,建立土地联动高效审批机制、实施私募基金商事登记服务创新和全流程一体化监管、推出创业板注册制改革等5条。
科技创新方面,建立新兴领域知识产权保护新机制、创新基层编制资源统筹管理、实行大科学计划全链条综合管理机制等6条。
对外开放方面,建立跨境仲裁协作和国际仲裁合作新机制、创新口岸国际中转便捷通关模式、推动国际船舶登记入级管理集成创新等4条。
公共服务和生态环境治理方面,建立与国际标准衔接的医院评审认证体系、建立急需药械准入和全流程监管新机制、打造气候项目市场化投融资服务新模式等3条。
其中,构建高度便利化的境外专业人才执业制度、建立跨境仲裁协作和国际仲裁合作新机制、实施国际航行船舶保税加油全链条服务和并联审批新模式、建立急需药械准入和全流程监管新机制等相关举措拟先行在符合条件的特定范围内推广。
按照国家发展改革委要求,各地要高度重视,加强组织领导,主动对标先进,及时跟进学习借鉴,结合推广的经验举措,加快推进重点领域和关键环节改革,推动本地改革工作不断向纵深推进。要充分考虑发展需要和改革基础,实事求是、因地制宜复制推广改革举措,实现经验的创新性转化和差别化探索;要重分类推动和协同联动;同时要加强工作统筹,完善工作机制,认真组织实施。注重激励约束并重,充分调动各方面复制借鉴的积极性、主动性和创造性。


